因为专注-所以专业,PCB&PCBA一站式服务      专业高精密度、多层PCB线路板生产厂家     多层板24小时加急打样、 HDI盲埋孔72小时快速打样、大中小批量生产座机:0755-2330 7842      手机:13243833646

深圳市粤德玛电子有限公司/PCB加急24H打样,高精密度PCB线路板,电路板打样,深圳线路板,PCB打样,深圳PCB板,深圳电路板厂,线路板厂,深圳电路板厂家,深圳线路板厂家,PCB线路板,深圳PCB电路板,深圳电路板生产,深圳线路板生产,软硬结合高阶HDI生产制造厂家

132 4383 3646 刘经理

资讯动态
您当前的位置: 首页 > 新闻资讯 > PCB技术案例

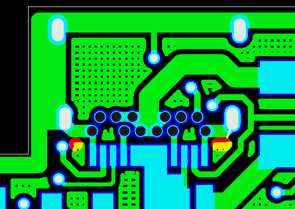
插件孔间距

点击量:3013 | 发布日期:2022-09-23

孔因钻孔损耗、电镀厚度和表面处理等因素会比设计时候的小,需先进行补偿0.15MM再钻孔,如果间距太小会导致短路;插件孔最小间距需要0.45MM;(下图)建议将插件孔由完成0.5mm缩小到完成0.35mm制作。

示意图1


【本文标签】

上一篇: 孔属性
下一篇: 阻焊桥

最新资讯